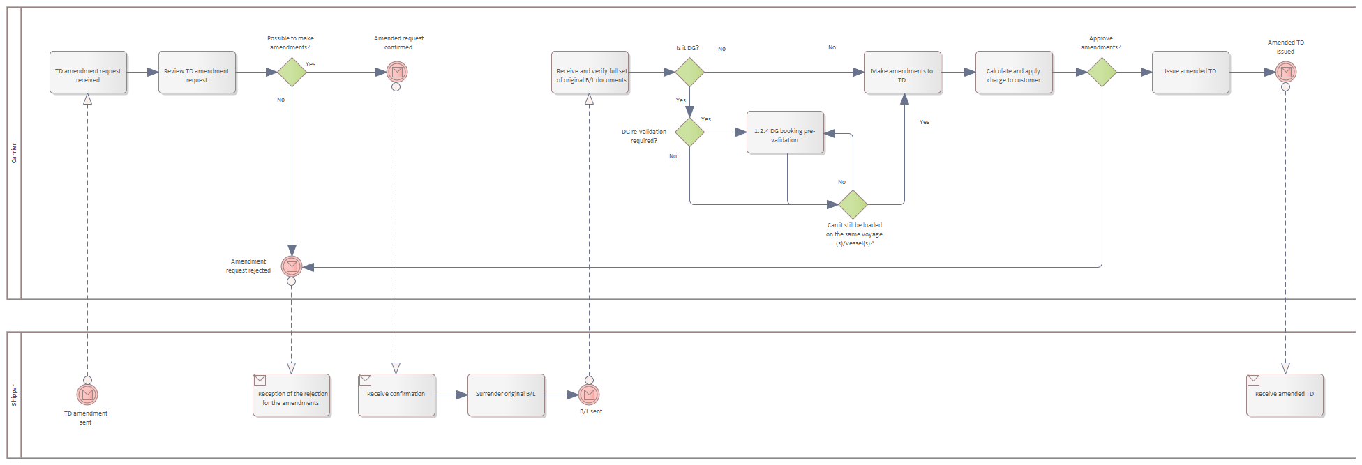
1.4.1 TD Amendment after issuance (B/L corrector) 2.0 - New format

Header Image
Project:
1.4.1 TD Amendment after issuance (B/L corrector) 2.0 - New format : Business Process diagram
Created: 8/30/2023 7:56:43 AM
Modified: 9/28/2023 4:39:42 PM
Project:
Advanced: