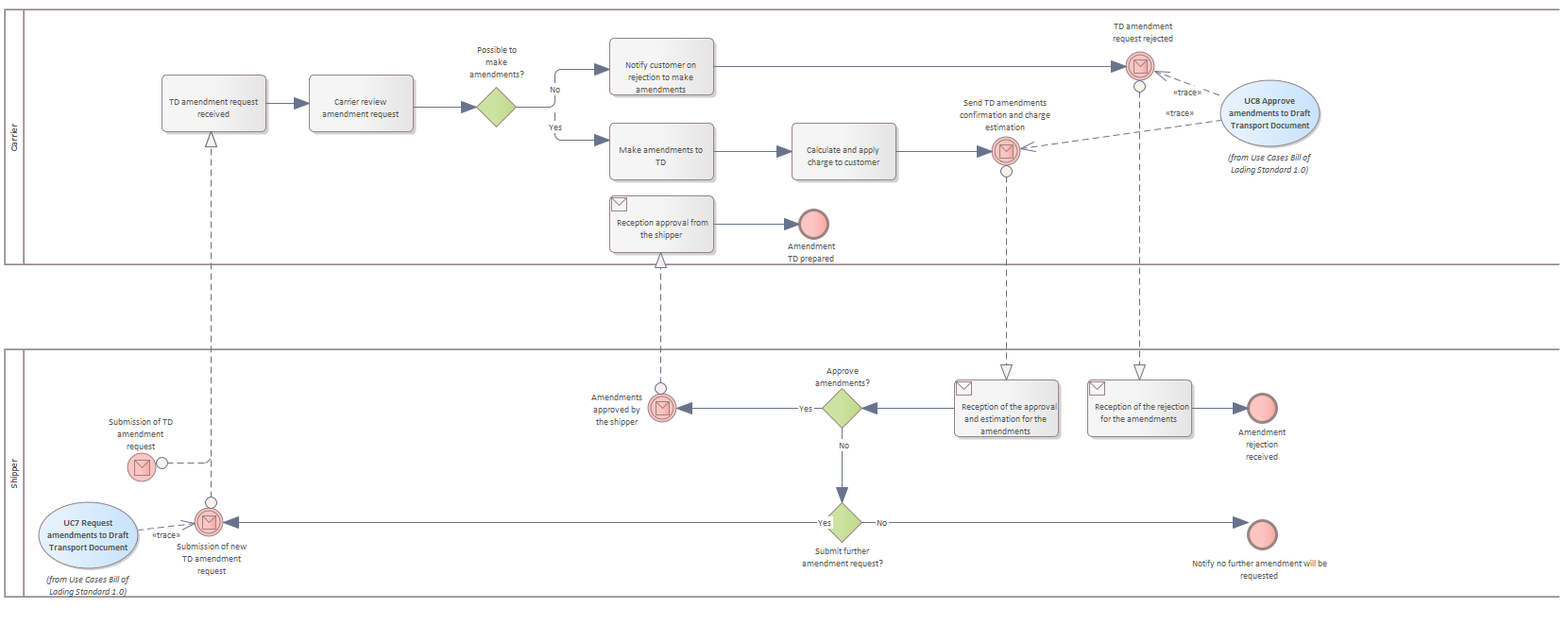
1.3.1 TD Amendment prior to issuance
DCSA Repository
/
Industry Blueprint
/
1. Shipment Journey
/
1.3.1 TD Amendment prior to issuance
Project:
1. BPMN Elements Shipment Journey
1. Shipment Journey
1.1 Register booking request 1.0 - New format
1.1 Register booking request 1.0 - Old format
1.2 Validate, plan and confirm booking request 2.0 - New format
1.2 Validate, plan and confirm booking request 2.0 - Old format
1.2.1 Booking Amendment 1.0 - New format
1.2.1 Booking Amendment 2.0 - Old format
1.2.4 DG booking pre-validation process - New format
1.2.4 DG booking pre-validation process - Old format
1.2.4 DG booking pre-validation process (old format)
1.3. Prepare transport document (TD) - New format
1.3.1 TD Amendment prior to issuance
1.4. Issue transport document (TD)
1.4.1 TD Amendment after issuance (B/L corrector) 1.0 - New format
1.4.1 TD Amendment after issuance (B/L corrector) 1.0 - Old format
1.4.1 TD Amendment after issuance (B/L corrector) 2.0
1.4.1 TD Amendment after issuance (B/L corrector) 2.0 - New format
1.5. Issue arrival notice
1.5. Issue arrival notice - New format
1.6. Manage cargo release
1.7. Manage shipment closing
1.3.1 TD Amendment prior to issuance : BPEL diagram
Created:
8/27/2020 4:18:03 PM
Modified:
9/27/2023 3:26:52 PM
Project:
Author:
DCSA
Version:
2024.3
Advanced:
ID:
{20EA7A2E-5CEF-4874-A469-6AEAC3B096CD}