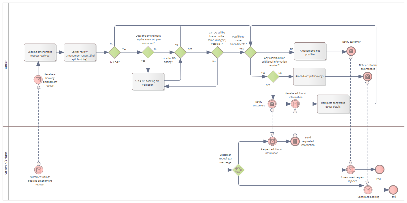
1.2.1 Booking Amendment 2.0 - Old format : Collaboration diagram
Created:
8/29/2023 8:43:58 AM
Modified:
9/29/2023 4:53:04 PM
Project:
Author:
DCSA
Version:
2024.3
Advanced:
ID:
{EA80DBBA-0487-4c69-8876-C0FDD2432C8C}
Diagram is imported from XML file from Digital Trade Teams. This was done to get the Booking 2.0 Standard in Sparx. <br/><br/>This is the original process, therefore there are some elements left over in this folder. <br/>