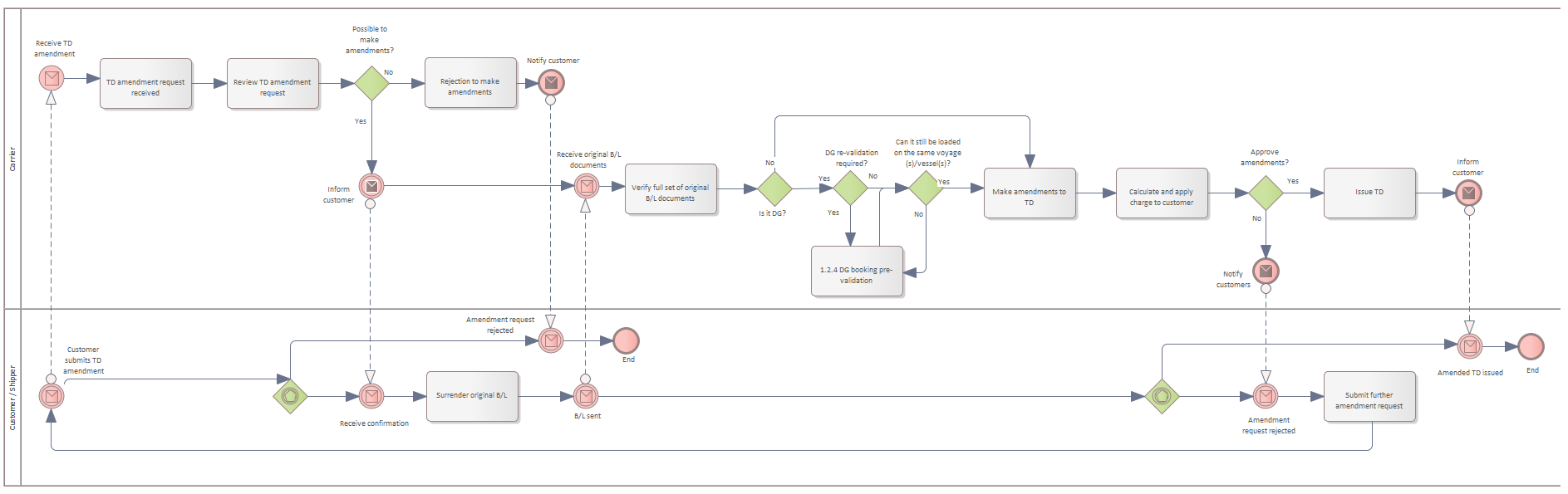
1.4.1 TD Amendment after issuance (B/L corrector) 2.0

Header Image
Project:
1.4.1 TD Amendment after issuance (B/L corrector) 2.0 : Collaboration diagram
Created: 8/30/2023 7:50:27 AM
Modified: 8/28/2024 3:25:27 PM
Project:
Advanced:
Diagram is imported from XML file from Digital Trade Teams. This was done to get the Booking 2.0 Standard in Sparx. <br/><br/>This is the original process, therefore there are some elements left over in this folder. <br/><br/>