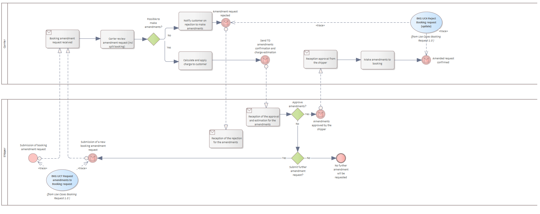
1.2.1 Booking Amendment 1.0 - New format

Header Image
Project:
1.2.1 Booking Amendment 1.0 - New format : BPEL diagram
Created: 8/27/2020 4:18:03 PM
Modified: 9/27/2023 3:25:47 PM
Project:
Advanced: