 
		| Project:  |   CS - API Design : Class diagram 
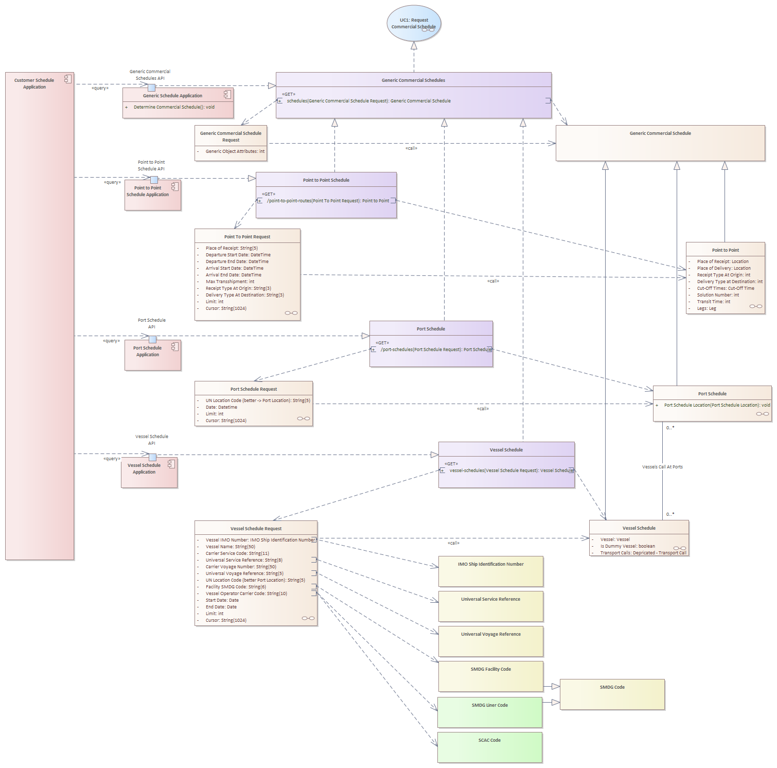
 In this diagram a number of generic elements are introduced, since it is appropriate to say that all Commercial Schedule requests are dealt with in a similar way.<br/>The various application components represent (virtual) applications that are used. These <br/>The #lt;#lt;query#gt;#gt; represents a REST call to another (virtual) application that implements the functionality to provide the schedule. It implements the API call which is depicted in the ... Schedule class as request object it passes the Schedule class (connected to the API class with a #lt;#lt;call#gt;#gt;).<br/> |