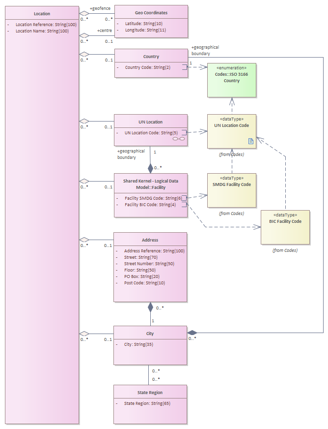
SK - Location - Logical Data Model

Header Image
Project:
SK - Location - Logical Data Model : Class diagram
Created: 1/29/2024 6:15:29 AM
Modified: 9/24/2024 5:26:30 PM
Project:
Advanced: