Data Overview - Reading Guide

Header Image
Project:
Data Overview - Reading Guide : Use Case diagram
Created: 9/29/2023 11:12:15 AM
Modified: 9/29/2023 11:41:03 AM
Project:
Advanced:
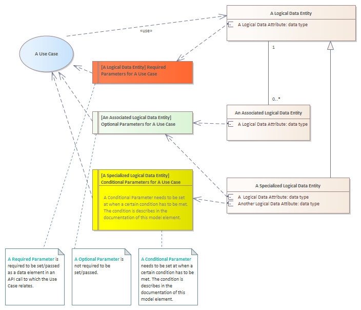
A <font color="#20b2aa"><b>Data Overview Diagram</b></font> shows which logical data model entities and attributes are involved with a Use Case.<br/>A LDM entity attribute can be passed through the API call(s) related to this Use Case as:<br/><ul>
<li>Required</li><li>Optional </li><li>Conditional</li></ul><p/>