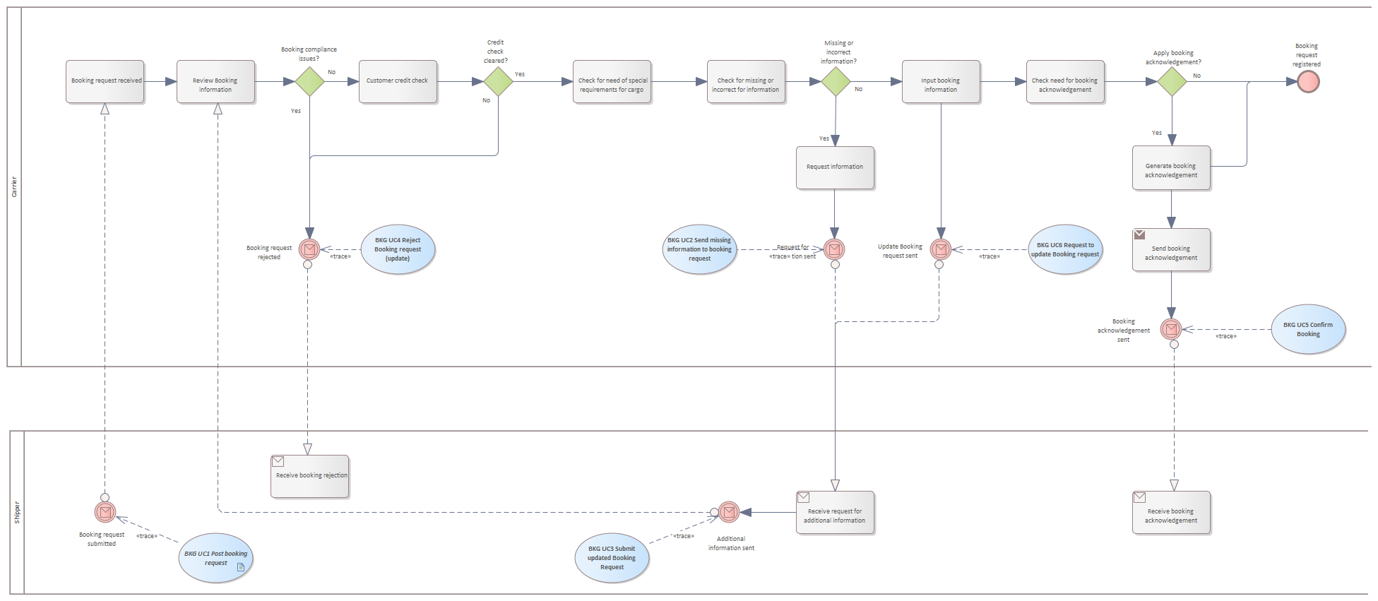
1.1 Register booking request 1.0 - New format

Header Image
Project:
1.1 Register booking request 1.0 - New format : Business Process diagram
Created: 4-9-2023 07:05:25
Modified: 19-9-2023 10:24:13
Project:
Advanced: